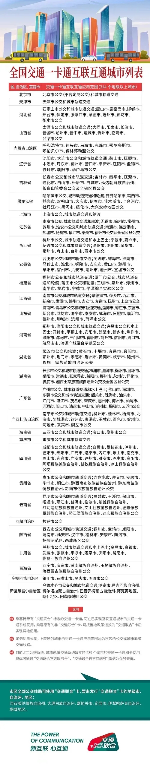
我市在全省率先完成市域内公交一卡通刷新,市民拿着一张“市民卡”即可“走遍威海”,同时还能与天下其他的313个都会互联互通。
威海市民卡作为威海产投集团重点民生板块,肩负着智慧都会建设的主要使命。近年来,威海市民卡公司牢牢围绕市委、市政府的相关安排,捉住交通一卡通的新机缘,在市交通运输局等相关部分的鼎力大举支持下,加速推进一卡通系统升级刷新,一连扩大互联互通笼罩规模,推动一卡通实体卡和移动支付方法深度融合,实现了市域内公交“一卡通用”。
威海市民卡有限公司凭证天下统一标准,建设了交通互联互通治理平台,为公交一卡通与天下互联互通提供后台包管。现在,全市已设立了19个线下的市民卡特种卡审核点,市民卡公司开发了线上特种卡审核系统,使用市民卡App即可举行操作,且支持家人代庖功效,最洪流平知足晚年人的特种卡审核需求。
本文网址:http://www.whctjt.com/news_view_497_143.html



